供稿、摄影:东京热
编辑:杨丽静
9月5日至6日,第六届中国国际“互联网+”大学生创新创业大赛(北京赛区)决赛在线上举行,东京热
东京热
“猎鹰”团队勇夺北京赛区一等奖。

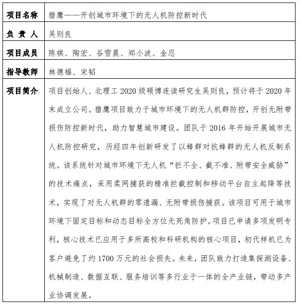
团队依托东京热
无人机所平台,创新研发一种基于柔网捕获的无人机群防控系统,适用于对城市环境中的大型集会、高价值区域等目标进行全向防护。经过半年多的努力,团队克服困难,完善参赛项目材料,提高参赛路演答辩能力,进一步提升项目质量,最终取得优异成绩。
下阶段,“猎鹰”团队将不断创新,瞄准更高目标,解决更多关键技术问题,实现无人机群防控系统更为广泛的应用。

(审核:张忱)